协会公告
中国马术协会关于在无锡举办一星级专业教练培训考核的通知
中马协字〔2022〕157号
各相关单位、会员、马术爱好者:
马术一星级专业教练培训考核将于2022年9月8日-28日在无锡阳山梦想马术学府开班。本次活动以线上、线下相结合方式进行培训与考核,聘请中外专家联合授课。考核合格者将被授予中国马术一星级专业教练员证书,还可进一步申请初级职称。
中国马术星级教练体系引入国际权威骑术及教学所需知识技能,由国际国内专家联合授课。培训借助现代化技术丰富教学方式,提供跟踪辅导,提升教练员职业素养和技能。
现就本次培训考核相关事宜通知如下:
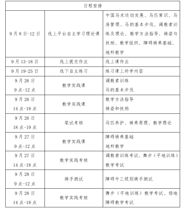
一、培训考核时间、地点
(一)线上培训:2022年9月8日-12日,学员通过网络授课形式,自主登陆参加集中时段的线上学习。
(二)线下练习:2022年9月19日-25日,学员自主线下练习并提交作业。
(三)线下辅导和实践考核:2022年9月26日-28日,在无锡阳山梦想马术学府进行线下集中辅导与实践考核。
二、培训考核内容
※具体日程安排详见后续日程安排表,根据报名人数可能会有调整。如部分地区报名人数集中,报名结束后有可能增加考核地点,线上课程时间不受影响,时间及形式以最终报名确认通知为准。
三、报名资格要求
(一)年满18周岁中国公民,身体健康;
(二)中马协中三级及以上级别或具备中三级骑手相应能力,培训考核中包含中三级骑乘能力测试;
(三)有一年以上的马术项目教学经历;
四、报名事项
(一)报名时间:自即日起至2022年9月5日12:00前报名并提交审核材料于报名专用邮箱,名额数量有限,报名从速,逾期报名无效。
(二)报名资料:报名表电子版,一寸白底照片2张及电子版,身份证复印件,马术项目骑手等级证书复印件。
(三)报名方式:将报名表、一寸白底照片电子版等文件打包发送至报名邮箱。现场报道时需提供2张一寸白底照片(背面写姓名)及身份证复印件。
报名邮箱:liu.ying@ceatpo.com
(四)报名确认:学员报名即需提交审核材料,确认后请于截止日期前缴纳报名费,最终以报名确认信息或报名确认邮件为准。
(五)退课:课程准备工作按报名人数进行,因此报名一旦确认即产生费用。开课前15天及以上,可退款50%;开课前7天以上,不足15天,可退款25%;开课前7天内(包含7天),不予退款。
(六)报名、咨询联系人:刘颖
联系电话:18612629835
邮箱:liu.ying@ceatpo.com
(七)收费标准:7500元(食宿交通自理)
(八)付款方式:银行转账
汇款银行:北京银行天坛支行
汇款账户名:北京中联金马体育发展有限公司
账号:20000045341600037064420
※备注:1.【一星级教练员- 姓名 - 所缴费用】
2.汇款截图或退款通知单请拍照截图发送至报名邮箱:liu.ying@ceatpo.com
(九)培训班参培人员执行“健康码”绿码准入制度,本次培训不接受中高新冠疫情区域人员参加培训,根据本地疫情防控要求,参培人员需提供七日内有效核酸检测阴性证明(纸质)。
(十)如遇不可抗力因素(政府行为、战争、自然灾害、疫情问题等)造成学员的损失,中国马术协会根据不同情况酌情处理。
附件:培训报名表
中国马术协会
2022年7月26日
编辑:潘晴
核发: 潘晴


上一篇: