赛马资讯
中马协关于举办中英速度赛马产业线上经验分享会的通知
中马协关于举办中英速度赛马产业线上经验分享会的通知
中国马术协会速度赛马委员会委员及相关人士:
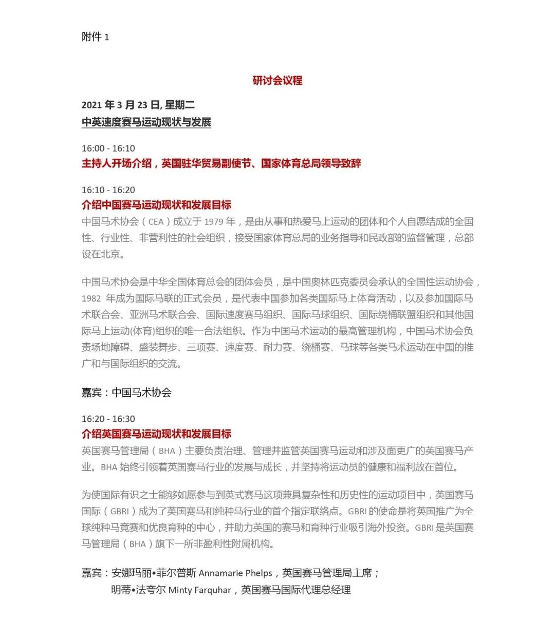
中国马术协会(CEA),英国国际贸易部(Department for International Trade),英国赛马管理局(BHA),英国赛马国际(GBRI)与英中贸易协会(CBBC)将于2021年3月23 –24日举办中英速度赛马产业线上经验分享会。
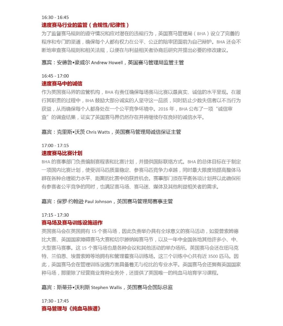
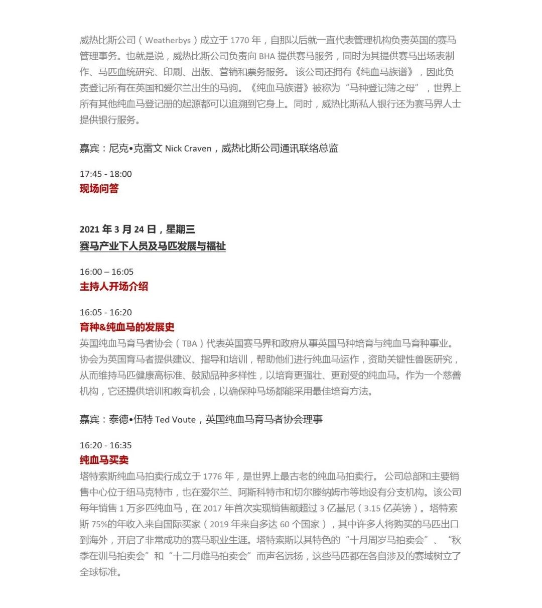
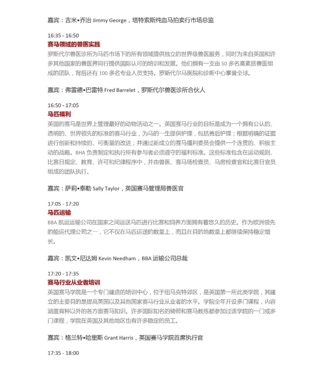
为促进中英两国体育产业在马产业这一领域的交流和发展, 加强两国在此领域及其相关产业的交流与合作,英国国际贸易部将邀请英国赛马管理局(BHA),英国赛马国际(GBRI),英国赛马会(The Jockey Club), 威热比斯公司(Weatherbys)的专业人士分享英国赛马运动的现状和发展、速度赛马行业的监管及政策、赛事运作及管理等话题。
一、分享会详情
日期:2021年3月23日(周二)与 3月24日(周三)
时间:16:00 - 18:00(北京时间)
形式:Zoom线上会议
直播语言:英语(会议现场提供同传,可根据自己需求选择中文/英文进行收听)
二、参会平台
此次研讨会将在Zoom平台举行。请提前下载安装Zoom 电脑客户端或手机应用软件。为顺利加入会议,请使用正确的Zoom 版本,以防版本冲突导致无法加入。
三、报名方式及截止日期
扫码填写表单信息预约研讨会席位(报名二维码见附件1,席位有限,需预约审核)。会前将发送参会确认函(含会议登录链接,请以收到确认函为准)。拟参加此次线上分享会的单位和个人请于2021年3月16日前报名。
参会联系人:蓝天明子
电话:010-87181879
附件:1.分享会议程及报名方式





中国马术协会
2021年3月1日
编辑:陈晓敏
核发: 陈晓敏


上一篇: