协会公告
中马协关于公布全国马术等级考核固定考点的通知
中马协字〔2024〕44号
相关单位及个人:
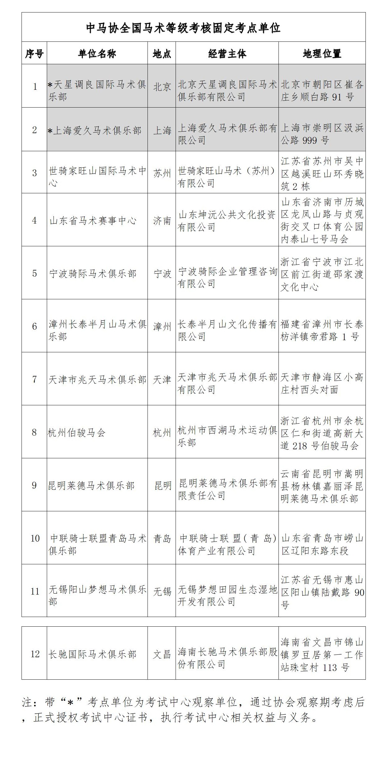
我协会于前期发布了《中马协关于招选全国马术等级考核固定考点的通知》,截止日期前,共收到20余家申请单位提交的申请材料。我协会针对所有申请单位进行了材料核查、实地考察以及综合评估,经研究确定了首批全国马术等级考核固定考点单位。现就首批全国马术等级考核固定考点单位名单公布如下:
公示期自即日起至2024年3月18日,如有异议,请书面反馈至中国马术协会。公示期结束后,所有固定考点单位须通过观察期(3个月)考察,在观察期内无问题后,正式授予固定考点证书。固定考点证书有效期为4年,中国马术协会每年随机组织1-2次实地抽查,抽查不合格且未按时整改者,将取消固定考点资格。固定考点超过有效期后,中国马术协会将重新组织考点核查评估。
请各固定考点切实履行全国马术等级考核固定考点相关的权益和义务,按照中国马术协会相关要求,配合中国马术协会相关工作要求,严格做好考核场地设施管理与维护,完善并落实考场相关管理和服务制度,高标准做好马术考级活动承接组织工作,积极参与落实中国马术协会相关工作与活动安排,发挥考级项目示范作用。
咨询电话:
中马协会员部:010-87181890
中国马术协会
2024年3月11日
编辑:胡蓉
核发: 胡蓉


上一篇: