协会公告
中国马术协会关于在北京举办二星级专业教练培训考核的通知
中马协字〔2024〕280号
各相关单位、会员、马术爱好者:
马术二星级专业教练培训考核将于2024年10月17日-11月6日在西部巨人马术俱乐部开班。本次活动以线上、线下相结合方式进行培训与考核,聘请中外专家联合授课。考核合格者将被授予中国马术二星级专业教练员证书,还可进一步申请中级职称。
中国马术星级教练体系引入国际权威骑术及教学所需知识技能,由国际国内专家联合授课。培训借助现代化技术丰富教学方式,提供跟踪辅导,提升教练员职业素养和技能。
现就本次培训考核相关事宜通知如下:
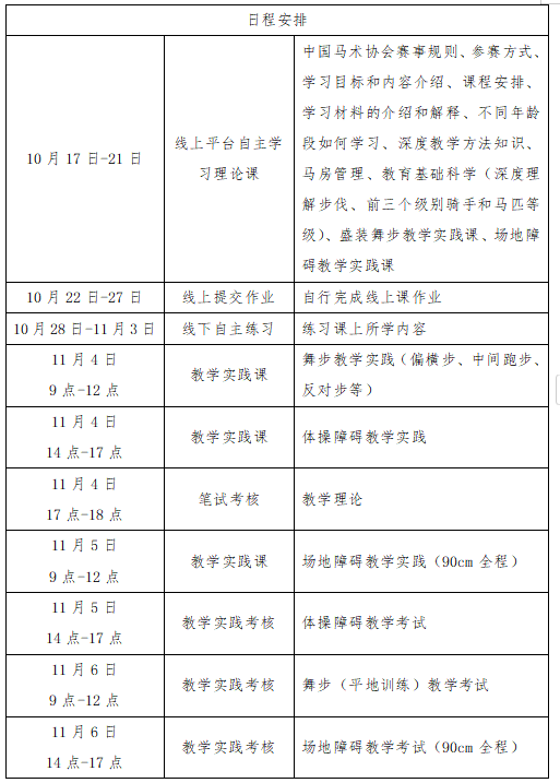
一、培训考核时间、地点
(一)线上培训:2024年10月17日-21日,学员通过网络授课形式,自主登陆参加集中时段的线上学习。
(二)线下练习:2024年10月22日-27日,学员自行完成线上作业;10月28日-11月3日,自主线下练习。
(三)线下辅导和实践考核:2024年11月4日-6日,在西部巨人马术俱乐部进行线下集中辅导与实践考核。
二、培训考核内容
※具体日程安排详见后续日程安排表,根据报名人数可能会有调整。
三、报名资格要求
(一)获得一星专业教练等级满1年;
(二)中马协中二级及以上级别或具备中二级骑手相应能力;获取二星级教练证需要具备中二级及以上级别骑手等级。
四、报名事项
(一)报名时间:自即日起至2024年10月14日12:00前报名并提交审核材料于报名专用邮箱,名额数量有限,报名从速,逾期报名无效。
(二)报名资料:报名表电子版,一寸白底照片2张及电子版,身份证复印件,马术项目相应骑手等级证书复印件。
(三)报名方式:将报名表、一寸白底照片电子版等文件打包发送至报名邮箱。现场报道时需提供2张一寸白底照片(背面写姓名)及身份证复印件。
报名邮箱:liu.ying@ceatpo.com
(四)报名确认:学员报名即需提交审核材料,确认后请于截止日期前缴纳报名费,最终以报名确认信息或报名确认邮件为准。
(五)退课:课程准备工作按报名人数进行,因此报名一旦确认即产生费用。开课前15天及以上,可退款50%;开课前7天以上,不足15天,可退款25%;开课前7天内(包含7天),不予退款。
(六)报名、咨询联系人:刘颖
联系电话:18612629835
邮箱:liu.ying@ceatpo.com
(七)收费标准:8800元(食宿交通自理)
(八)付款方式:银行转账
汇款银行:北京银行天坛支行
汇款账户名:北京中联金马体育发展有限公司
账号:20000045341600037064420
※备注:1.【二星级教练员- 姓名 - 所缴费用】
2.汇款截图或退款通知单请拍照截图发送至报名邮箱:liu.ying@ceatpo.com
(九)如遇不可抗力因素(政府行为、战争、自然灾害、疫情问题等)造成学员的损失,中国马术协会根据不同情况酌情处理。
附件:培训报名表
中国马术协会
2024年9月19日
编辑:潘晴
核发: 潘晴


上一篇: