登录
注册
FEI
FIP
AEF
ARF
首页
协会规章
规章制度
竞赛规则
协会服务
协会公告
协会公告
国家队
奥运专栏
资讯报道
赛事信息
赛事日程
赛事报道
赛事公告
场地障碍
盛装舞步
三项赛
耐力马
速度赛马
马球
西部赛事
其他赛事
赛事图集
成绩查询
积分查询
会员专区
会员系统登录
会员风采
会员资讯
如何入会
资料下载
通级考试
考级日程
考级通知
考级成绩
考评员
如何申办
资料下载
升级补办
培训考核
培训日程
培训通知
结果公示
名师简介
CEA学院
人才查询
资料下载
青少年
优青计划
U系列
冬夏令营
赛事报名
马术进校园
空中课堂
精彩图集
国青队
国青资讯
训练基地
星级俱乐部
星级俱乐部
反兴奋剂
规章制度
以案为鉴
新闻动态
信息公开
商务合作
招商信息
招商联系
赞助商信息
运动项目
马术频道
马术资讯
马术文化
马术知识
马术图集
马球频道
马球国家队
马球资讯
马球知识
品牌赛事
马球图集
马球场介绍
速度赛马
赛马规则
赛马赛事
赛马资讯
结果公示
成绩查询
其他项目
西部绕桶
民族马术
行业展示
俱乐部
行业目录
关于我们
协会介绍
组织架构
加入我们
联系我们
招聘信息
首页
运动项目
速度赛马
成绩查询
运动项目
SPORT EVENTS
马术频道
马术资讯
马术知识
场地障碍
盛装舞步
三项赛
耐力赛
雷宁马术
马背体操
轻驾马车
马术文化
马术图集
马球频道
马球国家队
马球资讯
马球知识
品牌赛事
马球图集
马球场介绍
速度赛马
赛马规则
赛马赛事
赛马资讯
结果公示
赛马知识
精彩图集
成绩查询
其他项目
西部绕桶
民族马术
成绩查询
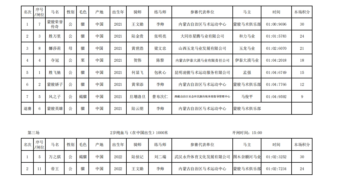
2024年全国速度赛马锦标赛成绩表
2024-10-29
5441
2024年10月27日,由中国马术协会主办的2024年全国速度赛马锦标赛,在武汉东方马城国际赛马场隆重举行。各参赛马匹成绩如下:
编辑:陈晓敏
核发: 陈晓敏
欢迎光临本站!
×
M